URL Shortener - Technical Guide
Overview
The Corefinder project is a digital business card CLI application that includes a sophisticated URL shortening system. The URL shortener serves two main purposes:
- Display Enhancement: Show branded short URLs (cf.link) in the terminal while maintaining functionality
- Clickable Links: Create terminal hyperlinks that work in modern terminals
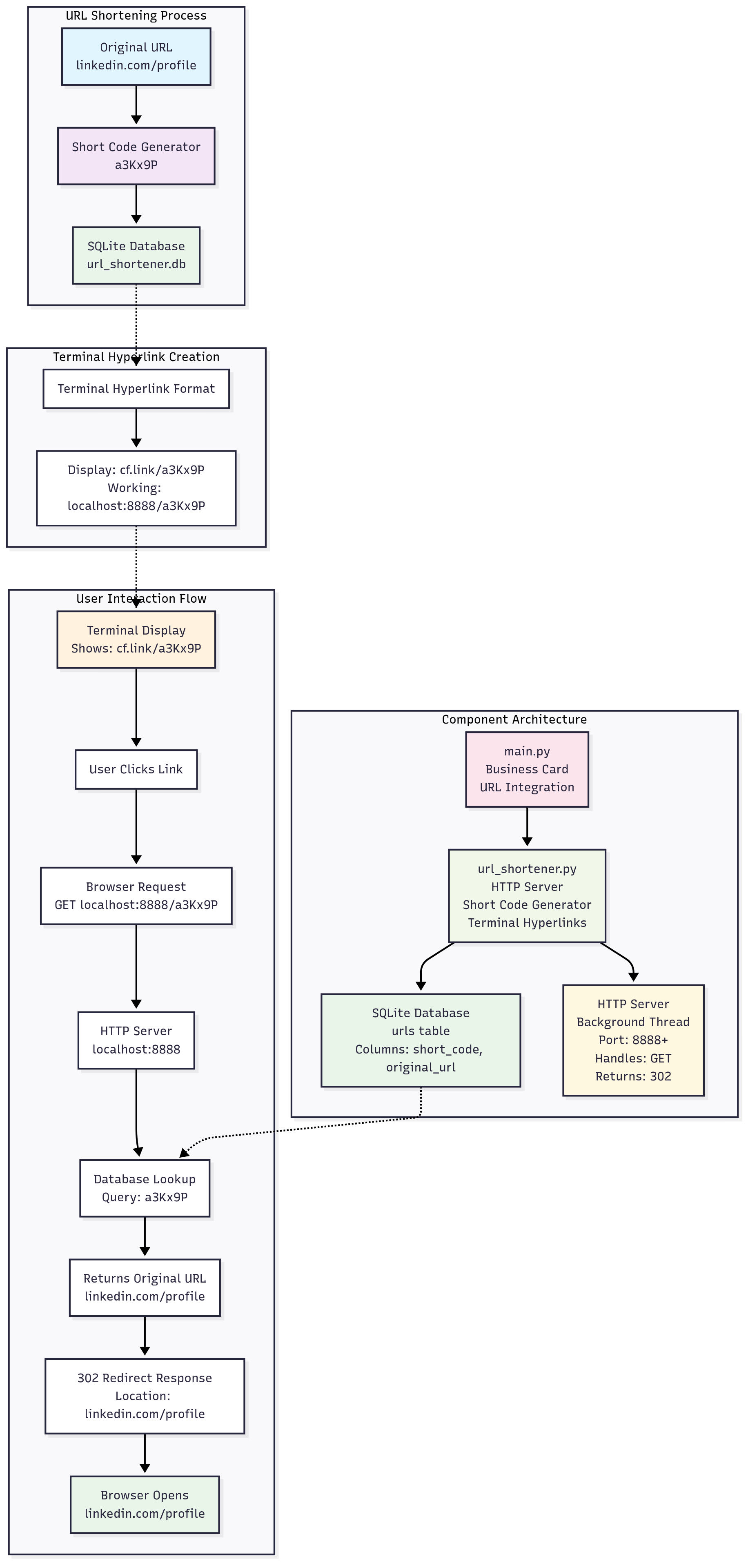
How Short URL Mapping Works
Core Architecture
The URL shortening system consists of three main components:
- SQLite Database Storage (
url_shortener.db) - HTTP Redirect Server (runs on localhost:8888+)
- Terminal Hyperlink Generation
Database Schema
CREATE TABLE urls (
id INTEGER PRIMARY KEY,
original_url TEXT NOT NULL,
short_code TEXT NOT NULL UNIQUE
)
URL Mapping Process
1. Short Code Generation
def generate_short_code(self, length=6):
characters = string.ascii_letters + string.digits
while True:
short_code = ''.join(random.choice(characters) for _ in range(length))
if not self.get_original_url(short_code): # Ensure uniqueness
return short_code
- Generates random 6-character codes using letters and digits (62^6 = ~56 billion combinations)
- Checks database for uniqueness to prevent collisions
- Examples:
a3Kx9P,mN8qR2,pL4vB7
2. URL Storage & Retrieval
def get_original_url(self, short_code):
conn = sqlite3.connect(self.db_name)
cursor = conn.cursor()
cursor.execute('SELECT original_url FROM urls WHERE short_code=?', (short_code,))
result = cursor.fetchone()
conn.close()
return result[0] if result else None
Mapping Example:
- Original URL:
https://www.linkedin.com/in/soumyajit-basu/ - Short Code:
a3Kx9P - Database stores:
(1, 'https://www.linkedin.com/in/soumyajit-basu/', 'a3Kx9P')
3. HTTP Redirect Server
The system runs a background HTTP server that handles redirects:
def do_GET(self):
short_code = self.path.lstrip('/') # Extract code from URL path
original_url = self.url_shortener.get_original_url(short_code)
if original_url:
self.send_response(302) # HTTP 302 Redirect
self.send_header('Location', original_url)
self.end_headers()
else:
self.send_response(404) # Not Found
Redirect Flow:
- User visits:
http://localhost:8888/a3Kx9P - Server extracts short code:
a3Kx9P - Database lookup returns:
https://www.linkedin.com/in/soumyajit-basu/ - Server sends HTTP 302 redirect to original URL
- Browser automatically follows redirect
Terminal Hyperlinks with Display Branding
The most sophisticated feature is creating terminal hyperlinks that show branded URLs but function with localhost:
def create_terminal_link(self, original_url):
short_code = self.generate_short_code()
# Store in database
conn.execute('INSERT INTO urls (original_url, short_code) VALUES (?, ?)',
(original_url, short_code))
# Create URLs
working_url = f"http://{self.host}:{self.port}/{short_code}" # localhost:8888/a3Kx9P
display_url = f"http://{self.display_host}/{short_code}" # cf.link/a3Kx9P
# Return terminal hyperlink
return f"\033]8;;{working_url}\033\\{display_url}\033]8;;\033\\"
Terminal Hyperlink Format:
\033]8;;URL\033\\DISPLAY_TEXT\033]8;;\033\\- URL:
http://localhost:8888/a3Kx9P(actual link destination) - DISPLAY_TEXT:
http://cf.link/a3Kx9P(what user sees)
Usage in Business Card
In main.py, URLs are enhanced when the shortener is available:
"linkedin_profile": url_shortener.create_terminal_link(
"https://www.linkedin.com/in/soumyajit-basu/"
) if url_shortener else "https://www.linkedin.com/in/soumyajit-basu/"
Result:
- Terminal displays:
http://cf.link/a3Kx9P(branded, short) - Click behavior: Opens
https://www.linkedin.com/in/soumyajit-basu/(original)
Server Management
Automatic Port Selection
ports_to_try = [self.port, self.port + 1, self.port + 2, 9000, 9001, 9002]
If port 8888 is busy, automatically tries alternative ports.
Lifecycle Management
- Startup: Background thread starts HTTP server
- Runtime: Server handles redirects for 60 seconds (or indefinitely with
--daemon) - Shutdown: Graceful cleanup with
atexithandler
Thread Safety
The system handles concurrent access safely:
- Database: Each lookup creates a new SQLite connection
- Server: Runs in background daemon thread
- Generation: Short code uniqueness checked before insertion
Error Handling & Graceful Degradation
If URL shortener fails to initialize:
- Application continues without shortened URLs
- Original URLs displayed instead of hyperlinks
- No server resources consumed
Example Complete Flow
- Application Start:
URLShortener(port=8888, display_host='cf.link') - Server Start: HTTP server launches on localhost:8888
- URL Processing: LinkedIn URL → short code
a3Kx9P→ database storage - Display: Terminal shows clickable
http://cf.link/a3Kx9P - User Click: Terminal opens
http://localhost:8888/a3Kx9P - Redirect: Server responds with 302 to original LinkedIn URL
- Browser: Opens actual LinkedIn profile
Visual Flow Diagram

Sequence Diagram: Complete User Flow

Implementation Files
app/url_shortener.py: Core URL shortening logic, HTTP server, and database managementapp/main.py: Integration with business card display and server lifecycletests/test_redirect.py: URL shortener functionality teststests/debug_shortener.py: Step-by-step debugging and verification
This elegant system provides professional branding while maintaining full functionality through local HTTP redirects and database persistence.
Technical Benefits
- Zero External Dependencies: Uses only Python standard library
- Thread-Safe: Concurrent access handled properly
- Graceful Degradation: Works even if server fails to start
- Professional UX: Branded URLs with full functionality
- Cross-Platform: Works on Windows, macOS, and Linux